为帮助同学们释放情绪、表达真我,在色彩与笔触中找到心灵的慰藉,我校心理健康教育中心将举办“彩绘布包,安放心灵”心理主题托特包设计大赛。我们诚邀你加入这场从情绪释放到创意表达的疗愈之旅。

一、活动主题
彩绘布包,安放心灵
二、活动时间
2025年11月26日至12月4日
三、活动对象
福建卫生职业技术学院学生
四、报名方式
通过收集表方式报名
五、报送方式
参与者报名成功后加入QQ群(1003600375),由工作人员负责收集同学们的作品,以收集表的形式提交“学院+班级+姓名+作品+文件简介”,于2025年12月2日21:00前发至各学院负责的工作人员收集表。
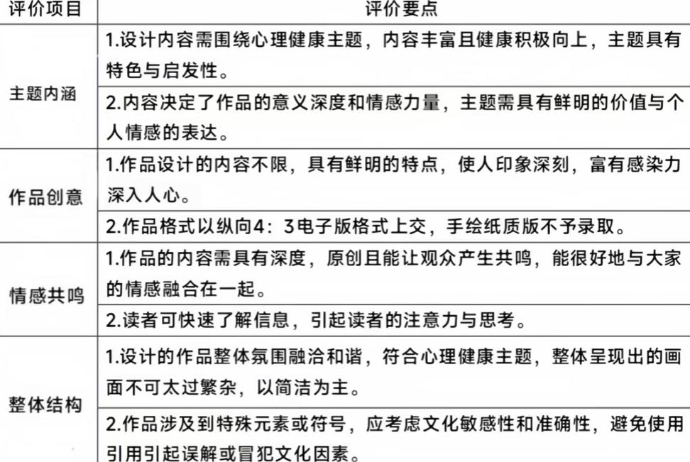
六、评比标准
1.由益心工作站工作人员进行首轮筛选,筛出的作品发将在问卷星平台投票,得票数最高者得100分,其后按名次递减10分。此环节分数占总成绩40%。
2.由心理健康教育中心教师及各学院二级心理辅导站站长组成的评选团,于12月3日至12月5日在问卷星平台投票。此环节分数占总成绩60%。

同学们,让我们相约“彩绘布包,安放心灵”托特包设计大赛,让每一笔色彩,成为情绪的出口,将压力卸下,让创意跃然“包”上。
文字:王梦约 丁红琳
审核:郑晓婧
时间:2025年11月25日
图片来源:AI创作